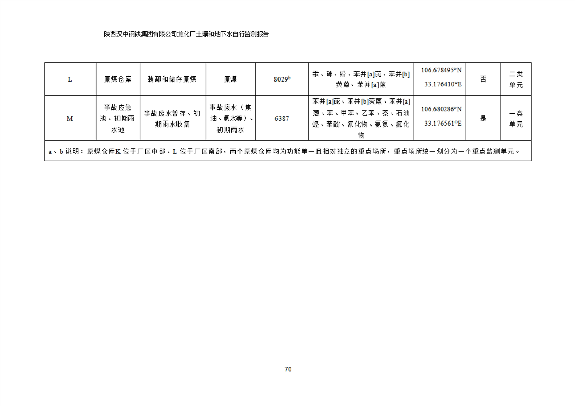
中央人民政府
|
陕西省人民政府
|
汉中市人民政府
长者浏览
无障碍
网站支持IPv6
登录
|
退出
注册
|
繁体
网站首页
魅力勉县
政府信息公开
互动交流
政务服务
专题专栏
网站首页
魅力勉县
政府信息公开
互动交流
政务服务
专题专栏
当前位置:
首页
>
政府信息公开
>
重点领域
>
环境保护
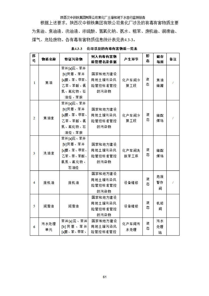
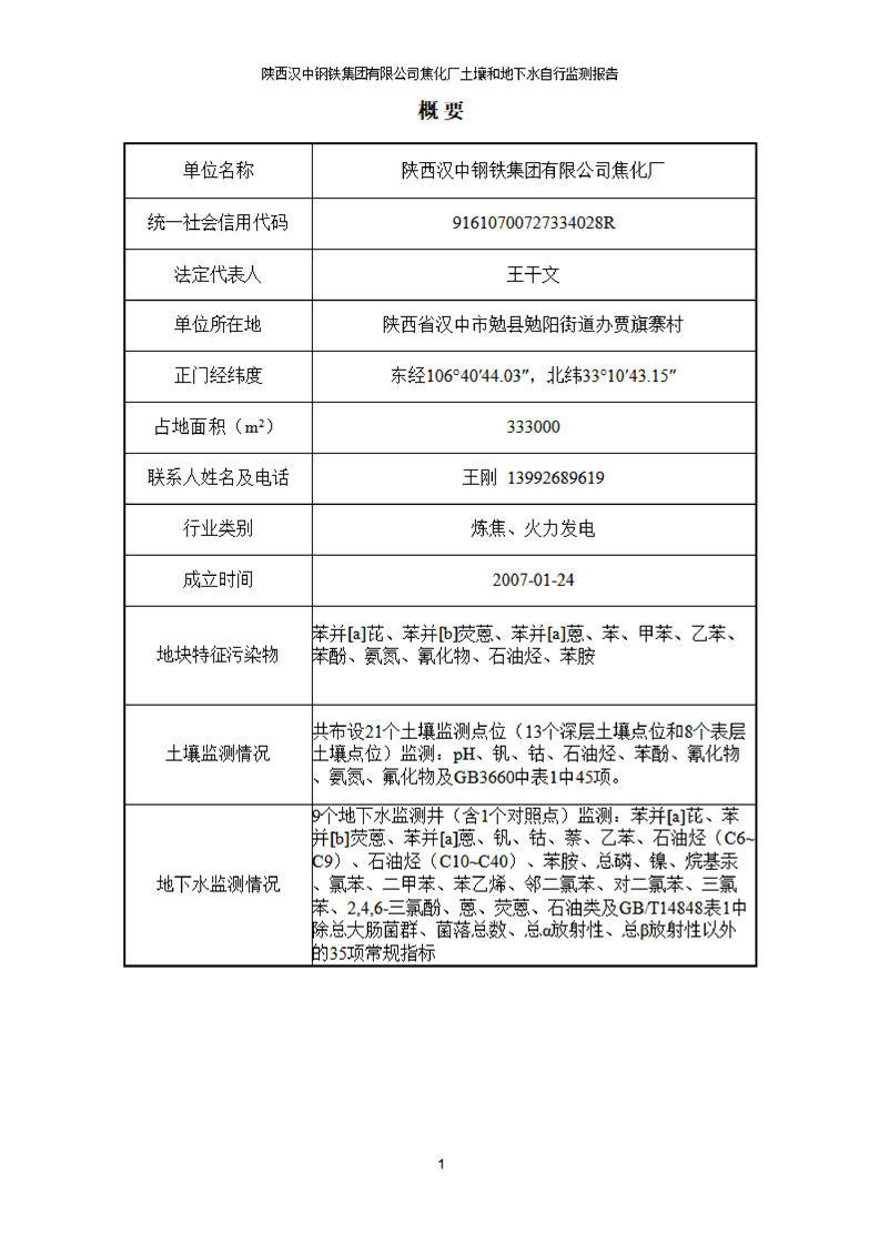
陕西汉中钢铁集团有限公司焦化厂土壤和地下水自行监测报告(2025年)
索引号:
ssthjjmxfj/2025-000020
发布日期:
2025年12月31日 16:58
来源:
汉中市生态环境局勉县分局
发文机构:
汉中市生态环境局勉县分局
内容概述:
访问量:
【字体:
大
中
小
】
转载
扫一扫在手机打开当前页